Gweithdy castio tywod
Mae ein siopau castio tywod yn cynhyrchu castiau mewn dur cast materol, haearn hydwyth, haearn llwyd, alwminiwm, pres ac ati Mae'r cyfleusterau cynhyrchu yn Diamatig, llinellau llorweddol, tywod gwydr dŵr, mowldio craidd cragen poeth, mowldio tywod resin.Gall y pwysau castio fod rhwng 0.1kg - 500 kg.
Mae'r cynhyrchion gyda'n planhigion castiau tywod yn cael eu defnyddio'n helaeth mewn diwydiannau fel modurol, peiriannau, dŵr, nwy, olew, ynni, amddiffyn rhag tân, cyfleustodau a diwydiannau llawer mwy cyffredinol.
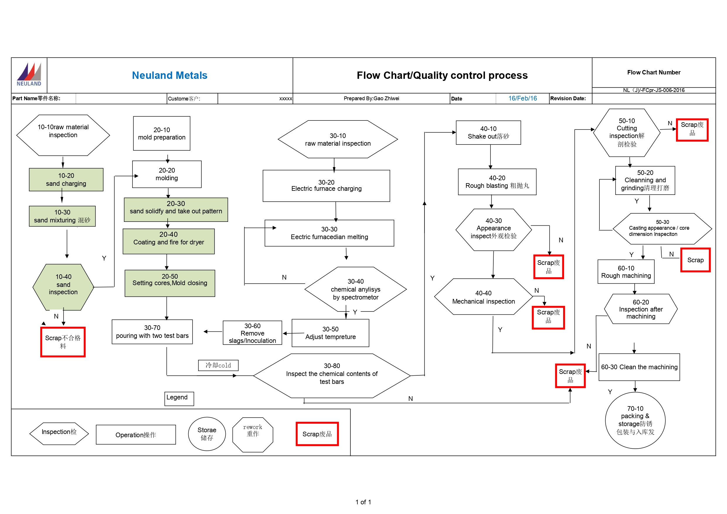
| Metelau Neuland | Siart Llif/Proses rheoli ansawdd | Rhif Siart Llif | ||||||||||||||||||
| NL(J)/-FCpr-JS-006-2016 | ||||||||||||||||||||
| Enw Rhan: | Cwsmer: | xxxxx | Paratowyd gan: Gao Zhiwei | Dyddiad | 16/Chwef/16 | Dyddiad Adolygu: | ||||||||||||||





